Showing:

Attributes
Diagrams
Facets
Instances
Model
Properties
Source
Used by
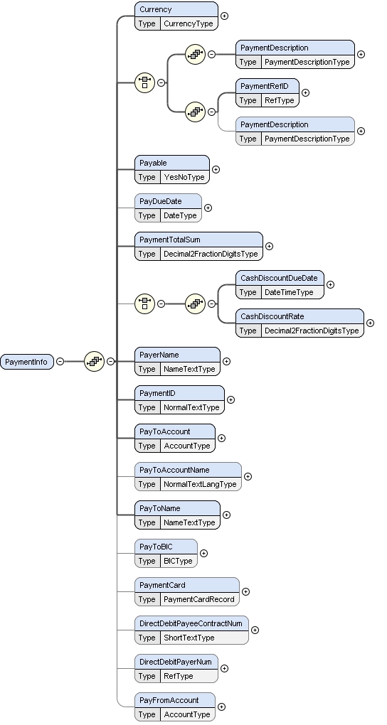
Element PaymentInfo
Namespace No namespace
Diagram
Diagrame-document-3_1_5_xsd_Element_PaymentInfo.tmp#PaymentInfo_Currencye-document-3_1_5_xsd_Element_PaymentInfo.tmp#PaymentInfo_PaymentDescriptione-document-3_1_5_xsd_Element_PaymentInfo.tmp#PaymentInfo_PaymentRefIDe-document-3_1_5_xsd_Element_PaymentInfo.tmp#PaymentInfo_Payablee-document-3_1_5_xsd_Element_PaymentInfo.tmp#PaymentInfo_PayDueDatee-document-3_1_5_xsd_Element_PaymentInfo.tmp#PaymentInfo_PaymentTotalSume-document-3_1_5_xsd_Element_PaymentInfo.tmp#PaymentInfo_CashDiscountDueDatee-document-3_1_5_xsd_Element_PaymentInfo.tmp#PaymentInfo_CashDiscountRatee-document-3_1_5_xsd_Element_PaymentInfo.tmp#PaymentInfo_PayerNamee-document-3_1_5_xsd_Element_PaymentInfo.tmp#PaymentInfo_PaymentIDe-document-3_1_5_xsd_Element_PaymentInfo.tmp#PaymentInfo_PayToAccounte-document-3_1_5_xsd_Element_PaymentInfo.tmp#PaymentInfo_PayToAccountNamee-document-3_1_5_xsd_Element_PaymentInfo.tmp#PaymentInfo_PayToNamee-document-3_1_5_xsd_Element_PaymentInfo.tmp#PaymentInfo_PayToBICe-document-3_1_5_xsd_Element_PaymentInfo.tmp#PaymentInfo_PaymentCarde-document-3_1_5_xsd_Element_PaymentInfo.tmp#PaymentInfo_DirectDebitPayeeContractNume-document-3_1_5_xsd_Element_PaymentInfo.tmp#PaymentInfo_DirectDebitPayerNume-document-3_1_5_xsd_Element_PaymentInfo.tmp#PaymentInfo_PayFromAccount
Properties
content complex
Used by
Element Document
Model
Children CashDiscountDueDate, CashDiscountRate, Currency, DirectDebitPayeeContractNum, DirectDebitPayerNum, PayDueDate, PayFromAccount, PayToAccount, PayToAccountName, PayToBIC, PayToName, Payable, PayerName, PaymentCard, PaymentDescription, PaymentID, PaymentRefID, PaymentTotalSum
Instance
<PaymentInfo>
  <Currency>{1,1}</Currency>
  <PaymentDescription>{1,1}</PaymentDescription>
  <PaymentRefID>{1,1}</PaymentRefID>
  <PaymentDescription>{0,1}</PaymentDescription>
  <Payable>{1,1}</Payable>
  <PayDueDate>{0,1}</PayDueDate>
  <PaymentTotalSum>{1,1}</PaymentTotalSum>
  <CashDiscountDueDate>{1,1}</CashDiscountDueDate>
  <CashDiscountRate>{1,1}</CashDiscountRate>
  <PayerName>{1,1}</PayerName>
  <PaymentID>{1,1}</PaymentID>
  <PayToAccount>{1,1}</PayToAccount>
  <PayToAccountName lang="">{0,1}</PayToAccountName>
  <PayToName>{1,1}</PayToName>
  <PayToBIC>{0,1}</PayToBIC>
  <PaymentCard>{0,1}</PaymentCard>
  <DirectDebitPayeeContractNum>{0,1}</DirectDebitPayeeContractNum>
  <DirectDebitPayerNum>{0,1}</DirectDebitPayerNum>
  <PayFromAccount>{0,1}</PayFromAccount>
</PaymentInfo>
Source
<xs:element name="PaymentInfo">
  <xs:complexType>
    <xs:sequence>
      <xs:element name="Currency" type="CurrencyType"/>
      <xs:choice>
        <xs:sequence>
          <xs:element name="PaymentDescription" type="PaymentDescriptionType"/>
        </xs:sequence>
        <xs:sequence>
          <xs:element name="PaymentRefID" type="RefType"/>
          <xs:element minOccurs="0" name="PaymentDescription" type="PaymentDescriptionType"/>
        </xs:sequence>
      </xs:choice>
      <xs:element name="Payable" type="YesNoType"/>
      <xs:element minOccurs="0" name="PayDueDate" type="DateType"/>
      <xs:element name="PaymentTotalSum" type="Decimal2FractionDigitsType"/>
      <xs:choice minOccurs="0">
        <xs:sequence>
          <xs:element name="CashDiscountDueDate" type="DateTimeType"/>
          <xs:element name="CashDiscountRate" type="Decimal2FractionDigitsType"/>
        </xs:sequence>
      </xs:choice>
      <xs:element name="PayerName" type="NameTextType"/>
      <xs:element name="PaymentID" type="NormalTextType"/>
      <xs:element name="PayToAccount" type="AccountType"/>
      <xs:element minOccurs="0" name="PayToAccountName" type="NormalTextLangType"/>
      <xs:element name="PayToName" type="NameTextType"/>
      <xs:element minOccurs="0" name="PayToBIC" type="BICType"/>
      <xs:element minOccurs="0" name="PaymentCard" type="PaymentCardRecord"/>
      <xs:element minOccurs="0" name="DirectDebitPayeeContractNum" type="ShortTextType"/>
      <xs:element minOccurs="0" name="DirectDebitPayerNum" type="RefType"/>
      <xs:element minOccurs="0" name="PayFromAccount" type="AccountType"/>
    </xs:sequence>
  </xs:complexType>
</xs:element>
Element PaymentInfo / Currency
Namespace No namespace
Diagram
Diagrame-document-3_1_5_xsd_Simple_Type_CurrencyType.tmp#CurrencyType
Type CurrencyType
Properties
content simple
Facets
minLength 2
maxLength 3
pattern [a-z]{2,3}|[A-Z]{2,3}
Source
<xs:element name="Currency" type="CurrencyType"/>
Element PaymentInfo / PaymentDescription
Namespace No namespace
Diagram
Diagrame-document-3_1_5_xsd_Simple_Type_PaymentDescriptionType.tmp#PaymentDescriptionType
Type PaymentDescriptionType
Properties
content simple
Facets
maxLength 210
pattern [ -ÿŠšŽž]*
Source
<xs:element name="PaymentDescription" type="PaymentDescriptionType"/>
Element PaymentInfo / PaymentRefID
Namespace No namespace
Diagram
Diagrame-document-3_1_5_xsd_Simple_Type_RefType.tmp#RefType
Type RefType
Properties
content simple
Facets
maxLength 20
pattern [\d-]*
Source
<xs:element name="PaymentRefID" type="RefType"/>
Element PaymentInfo / Payable
Namespace No namespace
Diagram
Diagrame-document-3_1_5_xsd_Simple_Type_YesNoType.tmp#YesNoType
Type YesNoType
Properties
content simple
Facets
pattern (\c+) & ((YES)|(NO)|(yes)|(no))
Source
<xs:element name="Payable" type="YesNoType"/>
Element PaymentInfo / PayDueDate
Namespace No namespace
Diagram
Diagrame-document-3_1_5_xsd_Simple_Type_DateType.tmp#DateType
Type DateType
Properties
content simple
minOccurs 0
Facets
minLength 10
maxLength 16
pattern \d{4,}-\d\d-\d\d((\+|-)\d\d:\d\d|Z)?
Source
<xs:element minOccurs="0" name="PayDueDate" type="DateType"/>
Element PaymentInfo / PaymentTotalSum
Namespace No namespace
Diagram
Diagrame-document-3_1_5_xsd_Simple_Type_Decimal2FractionDigitsType.tmp#Decimal2FractionDigitsType
Type Decimal2FractionDigitsType
Properties
content simple
Facets
fractionDigits 2
Source
<xs:element name="PaymentTotalSum" type="Decimal2FractionDigitsType"/>
Element PaymentInfo / CashDiscountDueDate
Namespace No namespace
Diagram
Diagrame-document-3_1_5_xsd_Simple_Type_DateTimeType.tmp#DateTimeType
Type DateTimeType
Properties
content simple
Facets
minLength 10
maxLength 29
pattern \d{4,}-\d\d-\d\d(T\d\d:\d\d:\d\d(\.\d{1,3})?)?((\+|-)\d\d:\d\d|Z)?|\d{4,}-\d\d-\d\d((\+|-)\d\d:\d\d|Z)?
Source
<xs:element name="CashDiscountDueDate" type="DateTimeType"/>
Element PaymentInfo / CashDiscountRate
Namespace No namespace
Diagram
Diagrame-document-3_1_5_xsd_Simple_Type_Decimal2FractionDigitsType.tmp#Decimal2FractionDigitsType
Type Decimal2FractionDigitsType
Properties
content simple
Facets
fractionDigits 2
Source
<xs:element name="CashDiscountRate" type="Decimal2FractionDigitsType"/>
Element PaymentInfo / PayerName
Namespace No namespace
Diagram
Diagrame-document-3_1_5_xsd_Simple_Type_NameTextType.tmp#NameTextType
Type NameTextType
Properties
content simple
Facets
maxLength 70
Source
<xs:element name="PayerName" type="NameTextType"/>
Element PaymentInfo / PaymentID
Namespace No namespace
Diagram
Diagrame-document-3_1_5_xsd_Simple_Type_NormalTextType.tmp#NormalTextType
Type NormalTextType
Properties
content simple
Facets
maxLength 100
Source
<xs:element name="PaymentID" type="NormalTextType"/>
Element PaymentInfo / PayToAccount
Namespace No namespace
Diagram
Diagrame-document-3_1_5_xsd_Simple_Type_AccountType.tmp#AccountType
Type AccountType
Properties
content simple
Facets
maxLength 35
pattern [\dA-Z]*
Source
<xs:element name="PayToAccount" type="AccountType"/>
Element PaymentInfo / PayToAccountName
Namespace No namespace
Diagram
Diagrame-document-3_1_5_xsd_Simple_Type_NormalTextType.tmp#NormalTextTypee-document-3_1_5_xsd_Complex_Type_NormalTextLangType.tmp#NormalTextLangType_lange-document-3_1_5_xsd_Complex_Type_NormalTextLangType.tmp#NormalTextLangType
Type NormalTextLangType
Type hierarchy
Properties
content complex
minOccurs 0
Attributes
QName Type Use
lang LanguageType optional
Source
<xs:element minOccurs="0" name="PayToAccountName" type="NormalTextLangType"/>
Element PaymentInfo / PayToName
Namespace No namespace
Diagram
Diagrame-document-3_1_5_xsd_Simple_Type_NameTextType.tmp#NameTextType
Type NameTextType
Properties
content simple
Facets
maxLength 70
Source
<xs:element name="PayToName" type="NameTextType"/>
Element PaymentInfo / PayToBIC
Namespace No namespace
Diagram
Diagrame-document-3_1_5_xsd_Simple_Type_BICType.tmp#BICType
Type BICType
Properties
content simple
minOccurs 0
Facets
minLength 8
maxLength 11
pattern [\dA-Z]+
Source
<xs:element minOccurs="0" name="PayToBIC" type="BICType"/>
Element PaymentInfo / PaymentCard
Namespace No namespace
Diagram
Diagrame-document-3_1_5_xsd_Complex_Type_PaymentCardRecord.tmp#PaymentCardRecord_PrimaryAccountNumbere-document-3_1_5_xsd_Complex_Type_PaymentCardRecord.tmp#PaymentCardRecord_NetworkIDe-document-3_1_5_xsd_Complex_Type_PaymentCardRecord.tmp#PaymentCardRecord_CardHolderNamee-document-3_1_5_xsd_Complex_Type_PaymentCardRecord.tmp#PaymentCardRecord
Type PaymentCardRecord
Properties
content complex
minOccurs 0
Model
Children CardHolderName, NetworkID, PrimaryAccountNumber
Instance
<PaymentCard>
  <PrimaryAccountNumber>{0,1}</PrimaryAccountNumber>
  <NetworkID>{0,1}</NetworkID>
  <CardHolderName>{0,1}</CardHolderName>
</PaymentCard>
Source
<xs:element minOccurs="0" name="PaymentCard" type="PaymentCardRecord"/>
Element PaymentInfo / DirectDebitPayeeContractNum
Namespace No namespace
Diagram
Diagrame-document-3_1_5_xsd_Simple_Type_ShortTextType.tmp#ShortTextType
Type ShortTextType
Properties
content simple
minOccurs 0
Facets
maxLength 50
Source
<xs:element minOccurs="0" name="DirectDebitPayeeContractNum" type="ShortTextType"/>
Element PaymentInfo / DirectDebitPayerNum
Namespace No namespace
Diagram
Diagrame-document-3_1_5_xsd_Simple_Type_RefType.tmp#RefType
Type RefType
Properties
content simple
minOccurs 0
Facets
maxLength 20
pattern [\d-]*
Source
<xs:element minOccurs="0" name="DirectDebitPayerNum" type="RefType"/>
Element PaymentInfo / PayFromAccount
Namespace No namespace
Diagram
Diagrame-document-3_1_5_xsd_Simple_Type_AccountType.tmp#AccountType
Type AccountType
Properties
content simple
minOccurs 0
Facets
maxLength 35
pattern [\dA-Z]*
Source
<xs:element minOccurs="0" name="PayFromAccount" type="AccountType"/>